Skills System
Skills extend the agent's capabilities with specialized processing for specific file types and tasks.
Overview
Skills are modular extensions that teach the agent how to handle specific tasks:
- Document Processing: PDF, DOCX, XLSX, PPTX
- Data Transformation: Format conversion, extraction
- Custom Workflows: Project-specific automation
Built-in Skills
Kuse Cowork includes several built-in skills:
PDF Processing
Extract text and analyze PDF documents.
Location: ~/.kuse-cowork/skills/pdf/
Capabilities:
- Extract text content
- Parse tables
- Handle multi-page documents
Usage:
"Extract the text from report.pdf"DOCX Processing
Work with Microsoft Word documents.
Location: ~/.kuse-cowork/skills/docx/
Capabilities:
- Extract text content
- Preserve formatting info
- Handle embedded images (metadata)
Usage:
"Summarize the content of proposal.docx"XLSX Processing
Process Excel spreadsheets.
Location: ~/.kuse-cowork/skills/xlsx/
Capabilities:
- Read cell data
- Parse multiple sheets
- Handle formulas (values)
Usage:
"Analyze the data in sales.xlsx"PPTX Processing
Handle PowerPoint presentations.
Location: ~/.kuse-cowork/skills/pptx/
Capabilities:
- Extract slide text
- Read speaker notes
- Parse slide structure
Usage:
"Create an outline from presentation.pptx"Skill Structure
Each skill follows a standard structure:
~/.kuse-cowork/skills/
└── my-skill/
├── SKILL.md # Skill definition and instructions
├── forms.md # Optional: Input forms
├── reference.md # Optional: Additional documentation
└── scripts/ # Optional: Executable scripts
├── process.py
└── convert.shSKILL.md Format
The main skill definition file:
# My Custom Skill
A brief description of what this skill does.
## Trigger
Keywords or patterns that activate this skill:
- "convert to X"
- "process Y file"
## Instructions
When activated, follow these steps:
1. Read the input file using read_file
2. Run the processing script: `python /skills/my-skill/scripts/process.py`
3. Return the output to the user
## Parameters
- **input_file**: Path to the file to process
- **output_format**: Desired output format
## Examples
### Example 1: Basic Usage
Input: "Process document.pdf"
Action: Run extraction script and return text
### Example 2: With Options
Input: "Process document.pdf as markdown"
Action: Run extraction with markdown formattingCreating Custom Skills
Step 1: Create Skill Directory
mkdir -p ~/.kuse-cowork/skills/my-skill/scriptsStep 2: Write SKILL.md
# CSV to JSON Converter
Converts CSV files to JSON format.
## Trigger
- "convert csv to json"
- "csv to json"
## Instructions
1. Read the CSV file path from user input
2. Run: `python /skills/csv-converter/scripts/convert.py <input_file>`
3. Return the JSON output
## Parameters
- **input_file**: Path to the CSV file
- **pretty**: Whether to format output (default: true)Step 3: Create Scripts
#!/usr/bin/env python3
import csv
import json
import sys
def convert(input_file):
with open(input_file, 'r') as f:
reader = csv.DictReader(f)
data = list(reader)
return json.dumps(data, indent=2)
if __name__ == '__main__':
if len(sys.argv) < 2:
print("Usage: convert.py <input_file>")
sys.exit(1)
print(convert(sys.argv[1]))Step 4: Test the Skill
User: "Convert data.csv to JSON"
Agent:
[Reading skill definition]
[Running: python /skills/csv-converter/scripts/convert.py /workspace/data.csv]
[Returning JSON output]Skill Discovery
The agent discovers skills through:
- System Prompt: Skills directory is mentioned in the system prompt
- Automatic Mounting: Skills are mounted at
/skillsin Docker - SKILL.md Parsing: Agent reads skill definitions when needed
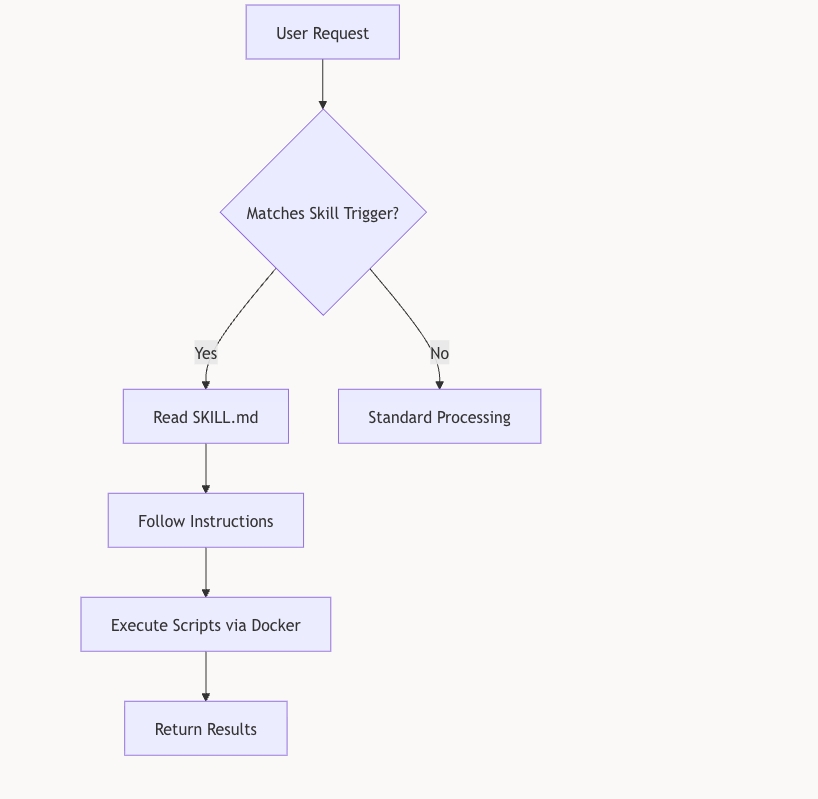
Skill Loading Flow

Advanced Skill Features
Dependencies
Skills can specify required packages:
## Dependencies
Python packages (installed in container):
- pandas
- openpyxl
Install command:
`pip install pandas openpyxl`Multi-Step Processing
Skills can define complex workflows:
## Instructions
### Step 1: Extract
Run: `python /skills/doc-processor/scripts/extract.py <input>`
### Step 2: Transform
Run: `python /skills/doc-processor/scripts/transform.py <extracted_data>`
### Step 3: Format
Run: `python /skills/doc-processor/scripts/format.py <transformed_data>`Error Handling
Skills can specify error handling:
## Error Handling
If extraction fails:
1. Check file format is supported
2. Try alternative extraction method
3. Report specific error to userSkill Best Practices
Design Guidelines
Single Responsibility
Each skill should do one thing well.
Clear Triggers
Define specific, unambiguous trigger phrases.
Detailed Instructions
Provide step-by-step instructions the agent can follow.
Script Guidelines
Standalone Scripts
Scripts should work independently with clear input/output.
Error Messages
Provide helpful error messages for common issues.
Standard I/O
Use stdin/stdout for data flow when possible.
Documentation
Include Examples
Show concrete examples of skill usage.
Document Parameters
List all parameters with descriptions and defaults.
Skill Locations
Default Skills
~/.kuse-cowork/skills/
├── pdf/
├── docx/
├── xlsx/
└── pptx/Custom Skills
Add custom skills in the same directory:
~/.kuse-cowork/skills/
├── pdf/
├── docx/
├── xlsx/
├── pptx/
├── my-custom-skill/
└── another-skill/Docker Access
All skills are mounted at /skills in containers:
# In Docker container
ls /skills/
# Output: pdf docx xlsx pptx my-custom-skill another-skillSharing Skills
Export a Skill
cd ~/.kuse-cowork/skills
zip -r my-skill.zip my-skill/Import a Skill
cd ~/.kuse-cowork/skills
unzip my-skill.zipCommunity Skills
Future versions may support:
- Skill marketplace
- One-click installation
- Version management
Troubleshooting
Skill not detected
1. Verify SKILL.md exists in skill directory
2. Check skill directory is in `~/.kuse-cowork/skills/`
3. Restart Kuse Cowork
Script fails to run
1. Check script has execute permissions
2. Verify shebang line (`#!/usr/bin/env python3`)
3. Test script manually in Docker
Dependencies not found
1. Install deps in Docker: `docker_run pip install <package>`
2. Add installation to script
3. Use custom Docker image with deps
Next Steps
- Tools Reference - Built-in tools
- Agent System - How skills are used
- Development Guide - Contributing skills